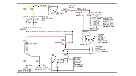
9 Lincoln Wiring Diagram
9 Lincoln Wiring Diagram. Having a Lincoln stereo wiring diagram makes installing a car radio easy. LINCOLN Car Manuals PDF & Wiring Diagrams above the page - Aviator, Blackwood, LS, MKC, MKS, MKT, MKZ, Town Car, Zephyr, Navigator, Continental, Mark; Lincoln EWDs.
LINCOLN Car Manuals PDF & Wiring Diagrams above the page - Aviator, Blackwood, LS, MKC, MKS, MKT, MKZ, Town Car, Zephyr, Navigator, Continental, Mark; Lincoln EWDs.
A person can get a wiring diagram for this vehicle in the maintenance manual.
Renault Clio Wiring diagrams: Collection of multimedia schemes and wiring diagrams in several languages for electrical equipment of Renault Clio and Renault Clio. As the fastest growing demand of circuit and wiring diagram for automotive and electronics on internet based on different uses such as electronic hobbyists, students, technicians and. You might be a professional that intends to look for referrals or address existing troubles.





0 Response to "9 Lincoln Wiring Diagram"
Posting Komentar